一、项目名称
2024年Acfan
人文越南暑期研学项目
二、项目外方高校
越南河内国家大学
三、外方高校简介
河内国家大学成立于1906年,是一所越南的高等院校,位于首都河内。河内国家大学的主要任务是培养高素质人才和研发应用先进科技成果,在越南科教体系中占有特殊地位,故由政府总理直接分管。河内国家大学是国际文化交流与合作的枢纽,学校十分重视并积极开展对外学术文化交流,迄今为止,已与超过100个国外教育科学组织及大学建立起合作交流关系。

四、项目时间
2024年7月17日至7月24日(8天)
五、项目日程

六、申请条件
Acfan
全日制在读本科生或研究生,身心健康,无违纪记录
七、项目费用
7800元/人
●费用包含:学费、调研费、住宿费、海外医疗保险费、签证费、市内交通费、在越早午餐费
●费用不含:国际机票费、护照办理费、国内交通费、托运行李超重费、个人购物消费、在越期间晚餐费等
八、资助政策
学校资助:亚洲地区不超过5000元/生(注:每位同学一个自然年内仅可获得一次寒暑假项目资助)
学院资助:请咨询本学院外事秘书老师
九、报名方式
1.填写附件《Acfan
2024年出国(境)短期交流项目学生信息统计表》发送至邮箱:[email protected];
2.请扫码加入项目微信群,后续通知将在群内发布;

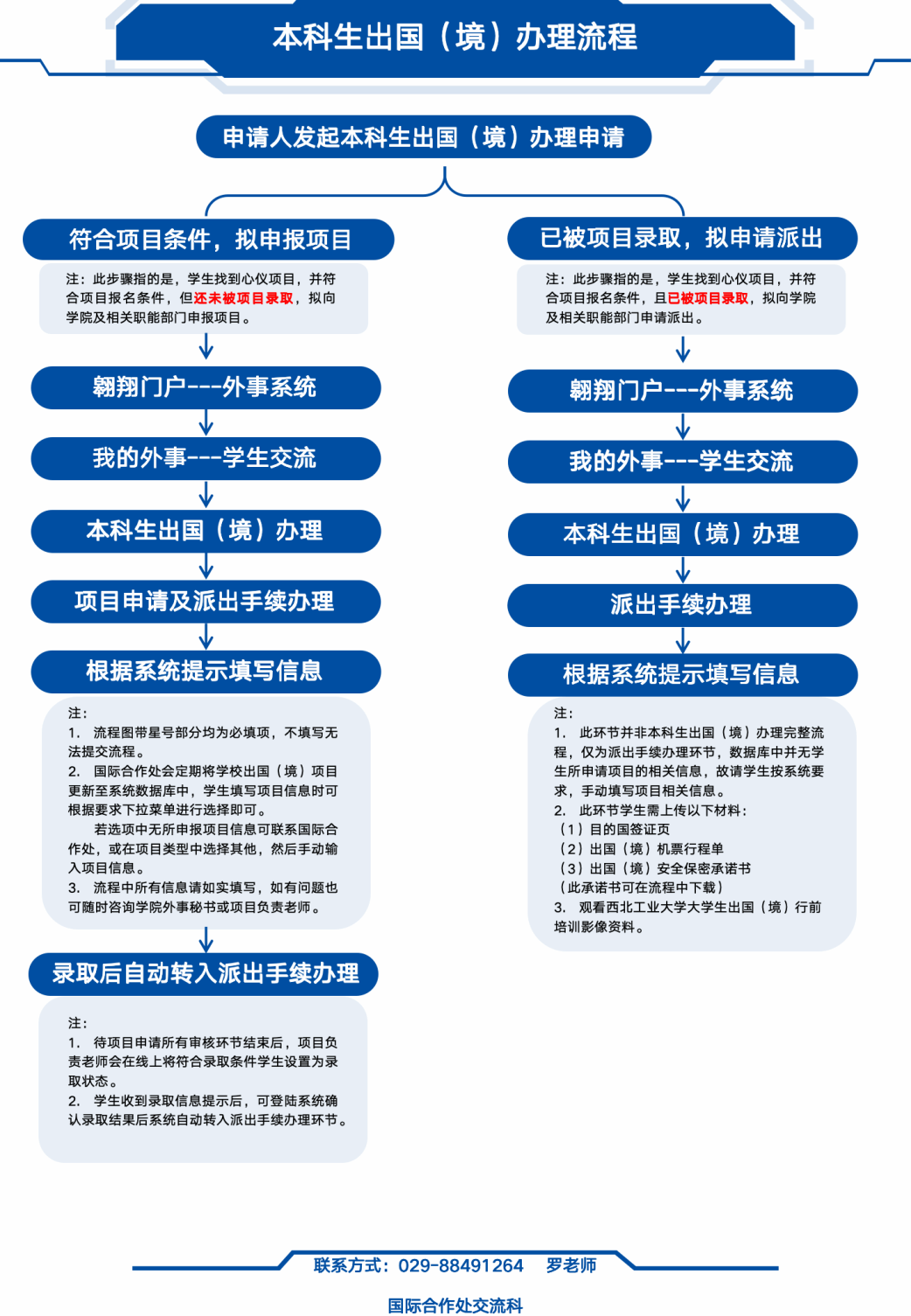
3.请参照下图进行校内系统手续办理。
本科生系统办理流程:

研究生系统办理流程:

十、项目联系人
Acfan
张老师
电话:88431924
邮箱:[email protected]